SP.Gov.br
sp.gov.br
Z6_086423G0395ID06T373NJDOO64
Z7_086423G03PKPD06BGJVC24Q1E4

Z7_086423G0395ID06T373NJDOO93
Topo e base

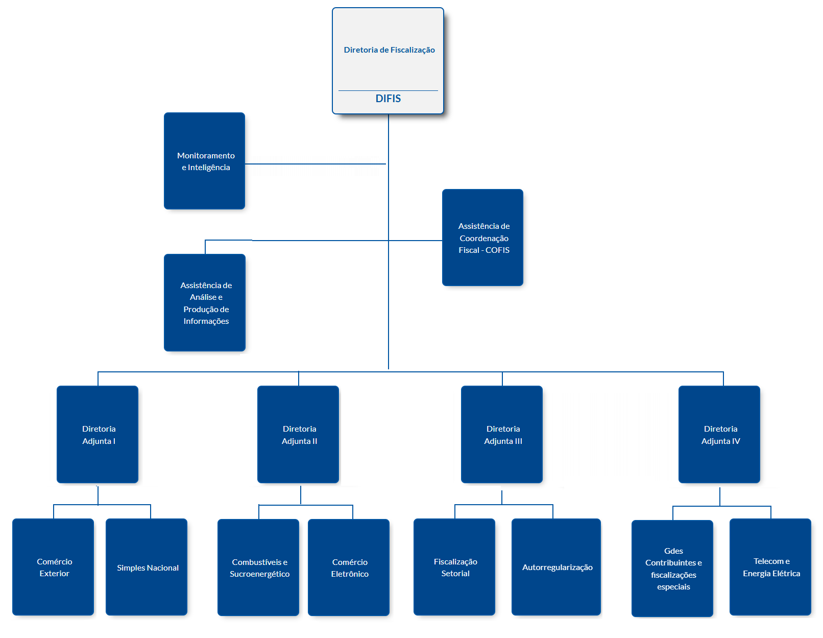
Diretoria de Fiscalização - DIFIS

Diretor: Kleber Hatsumura

​​e-mail: diretorfiscalizacao@fazenda.sp.gov.br

 

Diretoria de Fiscalização (DIFIS) é responsável por acompanhar e monitorar as atividades dos setores econômicos, planejando ações fiscais e orientando as Delegacias Tributárias em sua execução, atuando ainda na investigação e combate a fraudes fiscais estruturadas.​

 

Estrutura

 

Principais atribuições

Planejar, dirigir, supervisionar, orientar e, a critério do Diretor de Fiscalização, executar diretamente serviços específicos de fiscalização dos tributos e receitas não tributárias;

Prospectar e analisar informações sobre as atividades e a arrecadação de setores econômicos, de segmentos de comércio especializado e de redes de estabelecimentos, para elaboração do planejamento da fiscalização;​

Planejar, selecionar e supervisionar as atividades de programação da fiscalização dos contribuintes;

Promover a investigação e o combate às fraudes fiscais estruturadas;

Estruturar, planejar e executar as operações de captura, extração e análise de provas e de dados digitais.​


A íntegra das atribuições pode ser consultada no  Decreto nº 69.182/2024, Seção III, artigo 2​2.

Complementary Content
${loading}